Overunity.com Archives is Now Open for Paid Subscribed Members Only!


Free Energy will change the World - Free Energy will stop Climate Change - Free Energy will give us hope
and we will not surrender until free energy will be enabled all over the world, to power planes, cars, ships and trains.
Free energy will help the poor to become independent of needing expensive fuels.
So all in all Free energy will bring far more peace to the world than any other invention has already brought to the world.
Those beautiful words were written by Stefan Hartmann/Ex-Owner & Admin at overunity.com
You can also visit us at our other Overunity Forum website at:
Overunity Machines Forum



Kapanadze Cousin - DALLY FREE ENERGY

Started by 27Bubba, September 18, 2012, 02:17:22 PM

Previous topic - Next topic

0 Members and 304 Guests are viewing this topic.

verpies

Quote from: mihai.isteniuc on December 13, 2012, 01:45:37 PM
I would like to understand why this differences between apparently same type of diodes. (I don't expect any answer but if someone has any ...). My 1n5408 provides 10-12ns very easy. 1n5406 does nothing. I'm sure verpies after this (his) test will not recommend 1n5408 as a good DSR diode.
Not necessarily. All 1N5408 diodes are not equal because they were manufactured differently. They have the same specs for normal rectifying diode operation, but they differ wildly for DSR operation, depending on the manufacturer and the date when they were made.

Sloppy manufacturing techniques of the old diodes resulted in blurry PN junctions, and such diffused junctions are necessary for the DSR Effect to manifest well.  It was an accident that they were made this way.

Contemporary diodes have sharp PN junctions due to good manufacturing techniques, thus they do not exhibit much DSR effect.
No manufacturer today tries to make blurry PN junctions on purpose, because such diffuse junctions degrade the diode's performance as a rectifier (something we don't care about for nanopluse generation).

More here.

verpies

Quote from: d3x0r on December 13, 2012, 11:50:06 AM
Well thanx Verpies, I don't understand what I'm looking at in those pictures though....
You are looking at the magnetic and electric fields inside a coax or a waveguide, pulsed at high CW frequency

mihai.isteniuc

Thank you once again verpies. Your an enciclopedia. It's good to have you around. DSR is an exotic phenomenon. Diodes used for this were never intended to work in this manner.

Mihai

verpies

Quote from: mihai.isteniuc on December 14, 2012, 11:47:19 AM
DSR is an exotic phenomenon. Diodes used for this were never intended to work in this manner.
Exactly.
Also, a semiconductor manufacturer, that notices this gap in the market, could make a lot of money with minimum investment, by slightly altering their manufacturing process in order to produce diodes especially tailored for the DSR effect. 

The only reason that this hasn't happened, is because this opportunity has not been recognized by fabs' execs yet.

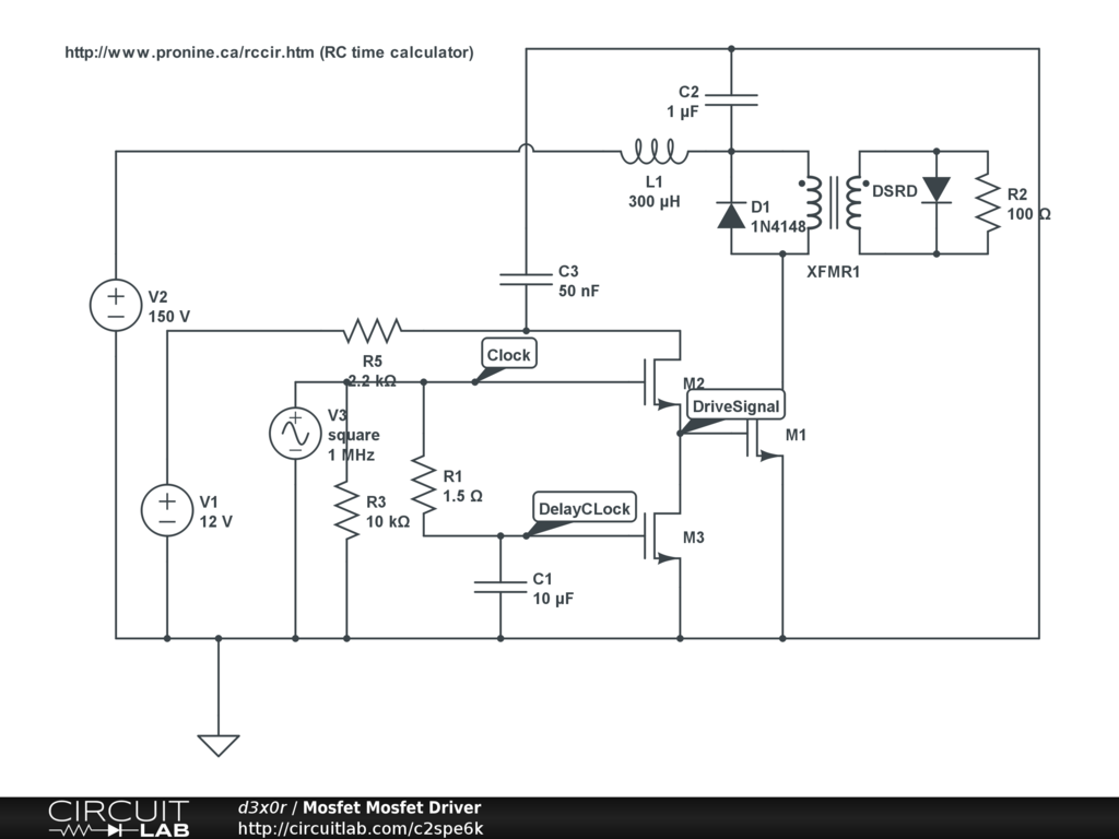
d3x0r

Was working on picking this back up.


I have an alternative circuit for shaping the 150V pulse....  I'm looking for comments/criticisms


The Schematic  (updated, no P Channel)

(Editable link)


the fixed 10ohm resistor should be larger, and paired with a potentiometer to provide width scaling.


can do it with either 2N mosfets to drive the other.   


replacement high voltage driver  ... I found this part which has really low on/rise times of 8.4ns/8.0ns respectively, and 18.0ns fall, 4.0 off time.


Instead of MOSFETs I could use bjt's.  I plan to use the a TL494 as the frequency generator, which I can get as low as 200ns pulses.  With the above scheme, it should go on, and latch off, and when the signal drops remain off until the next leading edge, and could even tolerate longer pulses






(The attached image has been updated, it's the link above really; is there a way to embed an external link as an image?)